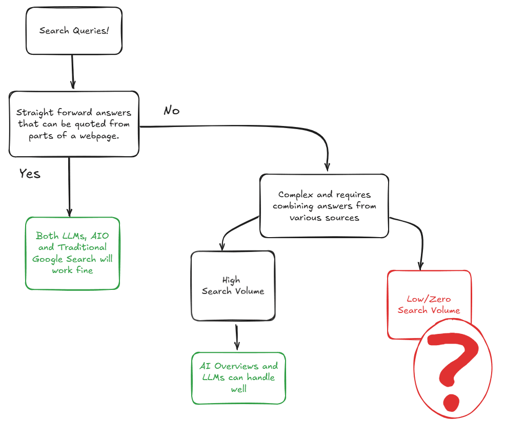
The Zero/Low Search Volume Dilemma
If we understand why search is changing, we can come up with tactics to optimize for that. In other words, if we know what's Google looking for and why they need AI Overviews and reddit, we can create content to cater for that, right?
Last week we discussed in the Blogging for AI: Creating Content LLMs and Modern Search, and we came to the conclusion that, the new blogging for LLMs and search is:
specific
conversational
covers complex situations
long tail low search volume!
Today my focus on this important part "long tail low (or zero) search volume" keywords.
Over and over I've been coming across different studies that suggest that AI Overviews are triggered more to keywords that have low search volumes. Here are some of the findings I came across:
Five-word queries trigger an AI Overview most frequently [AWR study].
In fact, another study showed that long-tail keywords (5+ words) generated AI Overviews in 73.6% of cases. [SEJ & Botify].
You'll see the same conclusion over and over, a study by SERanking found that long-tail keywords consistently triggered AI Overviews, with queries of 4+ words resulting in AIOs 60.85% of the time in November 2024, and that keywords with search volumes between 0 and 50 and low CPC values (below $0.50) continue to trigger AI Overviews.
Keywords with under 1,000 monthly searches triggered AI Overviews 55% of the time. [SEJ & Botify]
💡 So if you're wondering which part of your traffic is in danger due to AI Overviews, it's the one generated by low search volume, long tail keywords.
Why?
The reason AI overviews is appearing for those searches, is that they are very specific and more complex to answer.
Imagine this:
"How many boxes of spaghetti should I buy to feed 6 adults and 10 children, and have enough for seconds?"
How would your content answer queries like this? and that's why Google needs AI Overviews or the newly currently in-testing Search ‘AI Mode’. Let alone, how would you convince your stakeholders to go after zero search volume queries?
What should we do about this?
Our keyword research process needs a small update! We need to categorize keywords by whether they're likely to trigger AI Overviews or not.
We know that for some keywords, AI Overviews shows less/no threat [AWR study]:
No AI Overviews show up for brand related queries.
Navigational intent keywords are less likely to display AI Overviews.
"Unsurprisingly, "Informational" intent queries generated the most AI answers, while Commercial, Navigational, and Transactional queries remained largely unaffected. Businesses mapping a content strategy may need to smartly consider the ROI of future content production in these areas." ~ Cyrus Shepard
Interesting to see although it doesn't really surprise me that a high share of AI Overviews shown now are for longer tail "informational" queries with "how" and "tips" as some of the top common terms, and triggered more often for queries of 5-6 words. These are definitely on the "safer" side for Google to show AIO for, without being detrimental for ads CTR or traffic for commercial queries, summarizing specific and/or complex concepts. ~ Aleyda Solis
💡 Informational keywords with 5+ words are more likely to trigger an AI Overviews.
Once you flag those keywords in your research, you need to do the following:
Do not create separate pieces of content for those as from a business standpoint you may no be able to justify the investment, however you can always target those keywords along side other related higher search volume keywords.
You can even create a forum section on your website, and answer those queries there instead of including them in the blog! The answer can be short, casual and conversational. This way you're providing an answer and also slowly building a community of UGC.
Some last words
I drew this diagram to highlight the challenge. If we figure out how to create content for low and zero search volume keywords, we will break the code to appearing in AI Overviews.
I wish I had all the answers, but I'm just like you trying to analyze and navigate this new reality. Hope you found this useful and thanks for reading so far!


